Start

der Informationen über Ehrenämter in Gettorf und

im Amt Dänischer Wohld:

Es gibt keine "Die da Oben" im Amt oder in der Gemeinde.
Wir sind alle Bürgerinnen, so wie du und ich.
Wir machen die Arbeit für Euch Alle nach Feierabend, ohne Bezahlung.
Wir tun es freiwillig und - in einem Ehrenamt.

Die hier gegebenen Information brauchen nicht befolgt werden.
Bitte nutze sie als Hilfe und Grundlage für eigene Wissensfindung.
Nutze das Angebot des Amtes Dänischer Wohld für das Löschen des eigenen Wissensdurstes.

Die hier angebotenen Beispiel-Bildschirm-Schnappschüsse können mit der Maus und dem rechtem Mausklickin ein neues Browser-Fenster/Tabulator, größer sichtbar, angezeigt werden.

Navigation

  1. Fragen / Antworten
  2. Schritt für Schritt-Information

  3. Amtsausschuss Amt Dänischer Wohld
  4. Gemeindevertretung Gemeinde Gettorf
  5. Schulverband Gettorf und Umgegend

Kurz-Liste

  1. Ein Diagramm als Übersicht
  2. Die verschiedenen Parlamente
  3. Die Liste der Körperschaften
  4. Art der Mitarbeit und Vertretung
  5. Ausschüsse in Gettorf
  6. die Informationen zu den Ehrenämtlerinnen

Fragen / Antworten

Frage 1

Wer ist aktuell im Dänischen Wohld in welchem Ausschuss oder Gremium oder Vertretung oder Ratsversammlung als Vorsitzender, Stv. Vorsitzender oder einfaches Mitglied tätig?

A: Diese Informationen sind öffentlich im Internet zugänglich

Frage 2

Na schön, allein - wo, genau bitte, im Internet?

A: Guckst du hier, bei Amt Dänischer Wohld, bei:

Bürgerservice / Bürgerinformationssystem / Parlamente Bild der Webseite Verwaltung / Bürgerinformationssystem » klicke dort auf den Knopf mit der Bezeichnung Parlamente

Frage 3

Ist jedes "Gremium" ein "Auschuss"?

A: Die Bundeszentale für politische Bildung erklärt auf der WebSeite

was ein Ausschuss ist:
"Im sozialwissenschaftlichen Sinneist unter einem Ausschussein Gremium mit festem Mitgliederkreis zu verstehen, das von einer oder mehreren Institutionen zur Wahrnehmung bestimmter Aufgaben in wiederkehrender Teilzeittätigkeit bestellt worden ist."

Frage 4

Gut - Ausschuß ist nun bekannt. Was bitte ist den nun ein Gremium (lateinisch "Schoß, Innerstes")?

A: Als Gremium wird die Zusammenarbeit von mehreren Personen in einer Gruppe bezeichnet.

Na endlich. Gefunden im Service des Deutschen Bundestages

Es zählen vor allem die Fachausschüsse zu den wichtigsten Gremien des Parlaments.

Ausschüsse sind Zusammenkünfte von Menschen, die für das Thema des Ausschusses genau das passende Wissen haben; also Experten sind.


Frage 5

Bekommt, wer (V)orsitzender, oder (Stv.V) stellvertretender Vorsitzender ist, AUCH zusätzlich noch die Entschädigung, der er/sie als (M)itglied erhält?

A: Nein


Frage 6

Ist das Beteiligungscontrolling Seniorenwohnanlage "Am Park" etwas anderes als der Aufsichtsrat Seniorenwohnanlage Am Park?

A: Ja.

im Inet nachlesbar: Was ist Beteiligungscontrolling?

Die Kernaussage der Seite ist meiner Meinung nach:
Ein Unternehmen kann sich an einem anderen, rechtlich selbstständigen Unternehmen, beteiligen. Als (Mit-)Eigentümer will es vom Erfolg des Unternehmens, woran es beteiligt ist, profitieren. Deshalb wird es regelmäßig überprüfen, ob und wie erfolgreich die Beteiligung ist. Das ist Aufgabe des Beteiligungscontrollings.

Ich prüfe damit regelmäßig, ob diejenigen, bei denen ich mich mit Geld beteilige, auch fein und fix und gut arbeiten, auf daß für mich auch was rausspringt.

Frage 7

Ist der Ausschuss für Verkehr, Bau und Tourismus etwas anderes als der Ausschuss für Verkehr, Bauwesen und Umwelt?

A: Im Prinzip Nein.

Denn der Ausschuss für Verkehr, Bau und Tourismus wurde, aus allseits bekannten Gründen, umbenannt in Ausschuss für Verkehr, Bauwesen und Umwelt

Frage 8

Kann ein Ausschuss mehrere Vorsitzende haben?

A: Nein


Frage 9

Ist ein Ausschussmitglied immer ein Gemeindevertreter nach § 46 Abs. 3 Satz 1 der GO?

A: Im Prinzip Nein, a b e r

Wenn die Hauptsatzung dies bestimmt, können neben Gemeindevertretern auch andere Bürger zu Mitgliedern von Ausschüssen gewählt werden. In der Landesvorschriften und Landesrechtsprechung bei Gesetze Rechtsprechung SH kann dies gelesen werden:

Diesen Link können Sie kopieren und verwenden, wenn Sie immer auf die gültige Fassung der Vorschrift verlinken möchten: Gemeindeordnung für Schleswig-Holstein


Frage 10

Gibt es Experten in den Ausschüssen?

A: Im Prinzip Ja,

In den Gremien und Ausschüssen sitzen auch Menschen, die nicht per Wahlzettel zum Ehrenamt gekommen sind, sondern als Experten. Sie sind frei wählbare Bürger nach der Gemeindeordnung für Schleswig-Holstein.
Dieses steht im Paragraph 46, im Absatz 3 und dort im ersten Satz
Also kurz: § 46 Abs. 3 Satz 1 GO.
Das steht also für die "Mitglieder und Geschäftsordnung der Ausschüsse der Gemeindeordnung für Schleswig-Holstein" (phuh - geschafft.)


Frage 11

Wie komme ich hoch zur Frage 1?

» Klicken auf diesen Link: Fragen / Antworten

» klicke hier für: zu Schritt für Schritt-Information

Schritt für Schritt Information

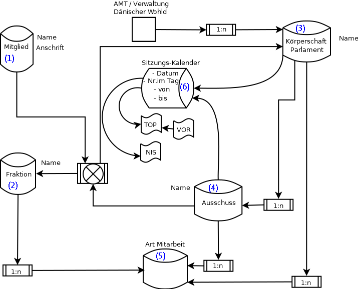
Eine Übersicht - mit Erläuterung und Verknüpfungen

ein Diagramm der einzelnen HauptElemente zur Anschauung
(=> Re-Mausklick für "Graphik in neuem Tab öffnen" möglich.)

Die verschiedenen Parlamente

im "Amt Dänische Wohld" werden 'Körperschaften' genannt.
Wir können die Körperschaften in diesem Fenster aufgelistet sehen:
Bürgerservice / Bürgerinformationssystem / Parlamente
Dort sieht es beispielhaft dann so aus: ein HardCopy zur Anschauung

(=> Re-Mausklick für "Graphik in neuem Tab öffnen" möglich.)


War waren und wann sind Termine der Sitzungen

Hier kann eingesehen werden, wann die letzte Sitzung welches Ausschusses war.
Oder wann die letzte Versammlung gewesen war und wann die darauf folgende Sitzung stattfindet.
Und auch ist hier zu sehen, welche Tages-Ordnungspunkte behandelt wurden.
Dafür » klicke man rechts auf das gelb unterlegte Kästchen mit dem : [TO]

Dort sieht es beispielhaft dann so aus: ein HardCopy zur Anschauung
(=> Re-Mausklick für "Graphik in neuem Tab öffnen" möglich.)

Die Tagesordnungspunkte und Vorlagen

Hier kann eingesehen werden, welche welche Tages-Ordnungs-Punkte behandelt wurden.
Und welche Vorlagen zu einem TOP bereit gestellt waren,
dafür » klicke man rechts auf das blau unterlegte Kästchen mit dem : [VO]

Dort sieht es beispielhaft dann so aus: ein HardCopy zur Anschauung
(=> Re-Mausklick für "Graphik in neuem Tab öffnen" möglich.)

Die Körperschaften

ein HardCopy zur Anschauung

Die Körperschaften könnten links, auf das grün unterlegten Knöpfchen mit Text [PA] geklickt werden. Oder: » klicke nur auf den Namens-Text, wie zum Beispiel auf den:
Amtsausschuss des Amtes Dänischer Wohld
Gemeindevertretung der Gemeinde Gettorf
Schulverbandsversammlung Schulverbandes Gettorf
Die Liste sieht beispielhaft so aus: ein HardCopy zur Anschauung

(=> Re-Mausklick für "Graphik in neuem Tab öffnen" möglich.)

In dieser Liste kann nun eingesehen werden, welche Bürger in diesen jeweiligen Auschuss gewählt wurde.
Und es ist klar erkennbar, wer "das Sagen hat", also wer als Vorsitzender ausgewählt wurde.
Und wir sehen auch die Namen der Bürger, die in diesem Ausschuss Mitglied sind.
Sie sind die: Teilnehmer einer Ausschuss-Sitzung.
Jeder gewählte und in dem Ehrenamt tätige Mitbürger in der jeweiligen Körperschaft unseres Amtes Dänischer Wohld wird hier mit Name aufgezeigt.

Für nähere Information zu den Person, denen hiermit der größte und herzlichste Dank gesagt wird für ihre Bereitschaft, für uns alle Anderen freiwillig und ehrenamtlich ihre freie Zeit zu geben,

kann links nun der kleine, orangefarbene [KP]-Kasten geklickt werden.


Für die Information über eine Teilnehmerin und die

Art der Mitarbeit und die Vertretung

bewege man die Maus über den [KP]-Kasten.

Lässt der geneigte Leser geduldig dem Browser die Zeit und Gelegenheit, in einem weiteren, neuen, kleinen Text-Kästchen anzuzeigen, was die Teilnehmerin im Ausschuss tut und wer der Vertreter ist, dann sieht es beispielhafter Weise so aus: ein HardCopy zur Anschauung

(=> Re-Mausklick für "Graphik in neuem Tab öffnen" möglich.)

Dies also zum Beispiel für unseren ehrenamtlichen Bürgermeister der Gemeinde Gettorf: Marco Koch.
Für ihn ist die Vetretung (zum Zeitpunkte der Erstellung dieser Dokumentation) : "Birthe Ekelmann".

Die persönlichen Informationen einer Ehrenamtsinhaberin

Wird nun aber doch der kleine [KP]-Kasten, ganz links,

geklickt, dann erscheint eine neue Seite mit den persönlichen Informationen zum Ehrenamtsinhaber Sitzungsteilnehmer (Amtsausschuss) Marco Koch
Es sieht da so aus: ein HardCopy zur Anschauung

(=> Re-Mausklick für "Graphik in neuem Tab öffnen" möglich.)


Ausschüsse - Gemeindevertretung Gettorf

Gremien / Ausschüsse Gemeindevertretung Gettorf
Dort sieht es beispielhaft dann so aus: ein HardCopy zur Anschauung
(=> Re-Mausklick für "Graphik in neuem Tab öffnen" möglich.)

Hier kann auf das [AU]-Kästchen für einen der vielen Ausschüsse geklickt werden.
Zum Beispiel der "Ausschuss für Wirtschaft und Energiewende der Gemeinde Gettorf" und es wird dann die Liste ausgegeben, wer in diesen Ausschuss hineingewählt wurde.
Dort sieht es beispielhaft dann so aus: ein HardCopy zur Anschauung

(=> Re-Mausklick für "Graphik in neuem Tab öffnen" möglich.)

Ta-Taa!

Und hier ist sie auch schon: Die gewünschte Information, daß als Beispiel, der Mitbürger Frank Ginnow aktuell für uns ehrenamtlich tätig ist im "Ausschuss für Wirtschaft und Energiewende".

Und, so fragt hier der geneigte Leser: "Wo denn, zum Beispiel, wirkt Frank noch?"
Die Antwort liegt hier wieder im [KP]-Kästchen.; genau so wie oben, bei Marco Koch in der Liste der Sitzungsteilnehmer des Amtsausschusses. Bild von der Liste der Mitglieder eines Ausschusses
das sieht dann so aus: Bild von KP Frank Ginnow

(=> Re-Mausklick für "Graphik in neuem Tab öffnen" möglich.)

Und so kann jedes ehrenamtlich tätige Mitglied unserer Gemeinde, öffentlich bekanntgegeben, auf den WEB-Seiten des Amtes, kennen gelernt werden;

Zugegeben, ein bischen einseitig, hier im Inter-Net- a b e r,
es steht jedem Bürger frei, freundlich und gelassen, einen Termin zu vereinbaren, wo ein näheres, unverbindliches Kennenlernen stattfinden könnte.

© 1999 - 2025 by HeyerNet
YAML ( Y et A nother M ulticolumn L ayout) © 2005 – 2013 by Dirk Jesse
Diese Seite wurde mal erstellt durch Ex bitForByte in Version 25_08_02

Layout based on YAML-DOCS
Code and Documentation licensed under CC BY 2.0

top